WNA: Guide To Indonesia Stay Permits

A.Manycontent 6 views
WNA: Guide To Indonesia Stay Permits

Stay Permits in Indonesia for Foreigners: The Complete Guide

Hey guys! Planning a long-term stay in Indonesia? Whether it’s for work, family, or simply to soak up the sun on those gorgeous beaches, understanding izin tinggal (stay permits) is super important. This guide breaks down everything you need to know about stay permits in Indonesia for foreigners, making your journey smoother and more enjoyable. So, let’s dive in!

What are Stay Permits (Izin Tinggal) in Indonesia?

Izin Tinggal , or stay permits, are official documents allowing foreigners to reside in Indonesia for an extended period. Unlike visas, which grant entry into the country, stay permits authorize how long you can legally remain within Indonesia’s borders. Understanding the different types of izin tinggal is crucial because each is tailored to specific circumstances and activities. Whether you’re planning to work, study, or join family, there’s a specific permit designed for your situation. Navigating these can seem complex, but understanding the basics will help you avoid any legal hiccups and ensure you can enjoy your time in Indonesia worry-free. Think of it as your key to unlocking a longer stay in this beautiful archipelago, allowing you to immerse yourself fully in its culture, landscapes, and opportunities. Obtaining the correct izin tinggal not only keeps you on the right side of the law but also opens doors to various aspects of life in Indonesia, such as opening a bank account, accessing certain services, and generally feeling more settled and integrated into the community. Knowing your options and fulfilling the requirements is the first step to making Indonesia your home away from home. So, let’s get into the details and explore the types of permits available.

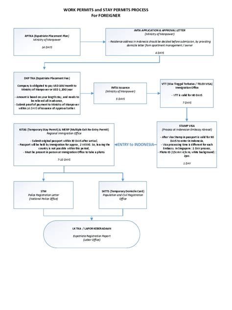
Types of Stay Permits for Foreigners in Indonesia

Alright, let’s break down the main types of stay permits available. Knowing which one fits your situation is half the battle!

Temporary Stay Permit (ITAS)

The Temporary Stay Permit or ITAS ( Izin Tinggal Terbatas ) is probably the most common type of stay permit for foreigners planning to stay in Indonesia for a specific purpose, such as employment, investment, or study. The ITAS is valid for stays ranging from six months to two years, and it can be extended. It’s like your golden ticket to living and contributing to Indonesia for a defined period. Securing an ITAS often involves sponsorship from an Indonesian entity, such as a company or educational institution, which vouches for your activities and ensures you comply with local regulations. This sponsorship is a critical component of the application process, as it provides the Indonesian government with assurance that your stay is legitimate and beneficial to the country. The ITAS is not just a piece of paper; it’s a gateway to various opportunities and experiences in Indonesia, allowing you to work, learn, and immerse yourself in the local culture while contributing your skills and expertise. With an ITAS, you can more easily integrate into Indonesian society, access essential services, and build meaningful connections. The application process may seem daunting, but with the right preparation and support, obtaining an ITAS can be a smooth and rewarding experience, paving the way for a fulfilling chapter in your life in Indonesia.

Permanent Stay Permit (ITAP)

The Permanent Stay Permit , or ITAP ( Izin Tinggal Tetap ), is the holy grail of Indonesian stay permits. It allows foreigners to live in Indonesia for a much longer duration, typically five years, and it’s renewable. This is the permit you’ll want if you’re planning to make Indonesia your long-term home. Securing an ITAP is a significant step that demonstrates a deep commitment to living and integrating into Indonesian society. The ITAP is often granted to foreigners who have contributed significantly to Indonesia, whether through investment, expertise, or other means. This permit offers a sense of stability and security, allowing you to establish roots and build a life in Indonesia without the constant need for renewal. With an ITAP, you can enjoy a greater sense of belonging and participate more fully in Indonesian society. It opens doors to various opportunities, such as starting a business, purchasing property, and accessing government services. The application process for an ITAP is rigorous and requires a thorough understanding of Indonesian laws and regulations. However, the rewards of obtaining an ITAP are immense, offering a pathway to long-term residency and a deeper connection to this vibrant and dynamic country. If you’re serious about making Indonesia your home, the ITAP is the ultimate goal, providing you with the stability and security to build a fulfilling life in this beautiful archipelago.

Stay Permit for Spouses and Dependents

If you’re married to an Indonesian citizen or have family members who are, you might be eligible for a stay permit based on family ties. This is a common route for many foreigners looking to reside in Indonesia with their loved ones. Family-sponsored stay permits are designed to facilitate the integration of foreign family members into Indonesian society, allowing them to live together and build a life in Indonesia. These permits typically have a longer validity period and offer greater flexibility compared to other types of stay permits. The application process usually involves providing proof of the family relationship, such as a marriage certificate or birth certificate, as well as documentation to demonstrate the Indonesian spouse or family member’s ability to support the foreign applicant. Obtaining a stay permit based on family ties can be a complex process, but it is a crucial step in ensuring that families can remain together in Indonesia. It provides a sense of security and stability, allowing foreign spouses and dependents to access essential services, participate in community activities, and build meaningful connections. With a family-sponsored stay permit, you can create a home in Indonesia and enjoy the support and love of your family while immersing yourself in the local culture and traditions. This type of permit is a testament to the importance of family unity and the Indonesian government’s commitment to supporting families in their efforts to build a life together in Indonesia.

How to Apply for a Stay Permit

Okay, so you know the types of permits, but how do you actually get one? Let’s break down the general application process:

  1. Determine Your Eligibility: First, figure out which type of stay permit you’re eligible for based on your circumstances (work, family, investment, etc.).
  2. Gather Required Documents: This usually includes your passport, visa, sponsorship letter (if applicable), and other supporting documents.
  3. Submit Your Application: You’ll typically submit your application to the local immigration office ( Kantor Imigrasi ).
  4. Attend Interviews and Provide Additional Information: Be prepared to answer questions and provide any additional documents the immigration officers may request.
  5. Pay the Required Fees: There are fees associated with stay permit applications, so make sure you budget accordingly.
  6. Wait for Approval: Processing times can vary, so be patient and follow up with the immigration office if needed.

Important Considerations

  • Sponsorship: Many stay permits require sponsorship from an Indonesian entity. Make sure your sponsor is reputable and can provide the necessary support.
  • Compliance: Always comply with Indonesian laws and regulations. Violations can result in fines, deportation, or revocation of your stay permit.
  • Extensions: If you plan to stay longer, apply for an extension well before your current stay permit expires.
  • Legal Assistance: Consider seeking legal assistance from an immigration lawyer or consultant to navigate the complex application process.

Staying legal is paramount when you’re residing in Indonesia as a foreigner. Overstaying your visa or stay permit can lead to serious consequences, including detention, fines, and deportation. Therefore, it’s crucial to keep track of your permit’s expiration date and initiate the renewal process well in advance. Familiarize yourself with Indonesian immigration laws and regulations to avoid unintentional violations. If you’re unsure about any aspect of your stay permit, seek clarification from the immigration office or consult with an immigration lawyer. Maintaining a clean record is essential for future visa and stay permit applications. Any past violations can negatively impact your chances of obtaining future permits. Be proactive in addressing any issues that may arise, such as changes in employment or marital status, and promptly notify the immigration authorities. By staying informed, compliant, and proactive, you can ensure a smooth and lawful stay in Indonesia, allowing you to focus on enjoying the country’s rich culture and abundant opportunities. Remember, adhering to the rules and regulations is not just a legal obligation but also a sign of respect for Indonesia and its people.

Final Thoughts

Navigating the world of izin tinggal in Indonesia might seem daunting at first, but with the right information and preparation, it’s totally manageable. Just remember to do your research, gather all the necessary documents, and seek help when needed. With your stay permit sorted, you’ll be well on your way to enjoying everything Indonesia has to offer! Good luck, and welcome (soon) to Indonesia!